诚聘英才

太阳集团tyc86集团始终视人力资源为核心资源

视人才为创业最宝贵的资本,通过所有太阳集团tyc86人的成长和发展,成就太阳集团tyc86共同的事业。

招聘岗位 招聘地点 需求人数 职位详情
  • 招聘启事 研发中心 2026年第08号 所在地区: 需求人数: 查看详情

    岗位描述

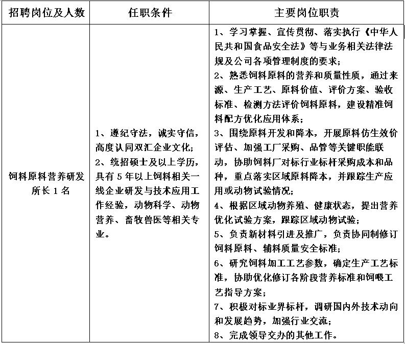
    根据工作需要,现面向集团内、外部公开招聘饲料原料营养研发所长1名,具体如下:

    一、招聘岗位、任职条件及主要岗位职责

    饲料原料营养研发.jpg

    二、注意事项   

    1、报名时间:2026年3月18日-2026年4月18日17:00。

    2、报名地点:研发中心基础技术研发部。

    3、报名要求:报名时提供个人简历、身份证、毕业证扫描件,从学信网打印的《教育部学历证书电子注册备案表》。人力资源中心会同稽查中心、审计中心进行资格审核后方可参加竞聘。

    4、联系方式:赵琳,咨询电话:0395-2678638。

    5、竞聘时间、地点:另行通知。

    6、竞聘要求:竞聘时间控制在5分钟以内,同时提供电子版竞聘材料。

    附件:姓名+研发中心招聘启事竞聘报名表.xlsx

    研发中心   人力资源中心

    2026年3月18日   


    岗位要求

    招聘启事  研发中心  2026年第08号


  • 招聘启事 保理公司 第 01 号 所在地区: 需求人数: 查看详情

    岗位描述

    根据保理公司业务发展需要,现面向集团内、外部公开招聘客户经理1人,具体如下:

    一、招聘岗位、任职条件及主要岗位职责

    保理公司一般业务人员.jpg

    二、注意事项

    1、报名时间:2026年03月18日- 2026年03月25日。

    2、报名地点:太阳集团tyc86总部大楼26楼保理公司。

    3、报名要求:报名时查验毕业证、身份证原件,提供从学信网打印的《教育部学历证书电子注册备案表》。人力资源中心会同稽查中心、审计中心进行资格审核后方可参加竞聘。

    4、联系方式:贾涉   18736418263      

    5、竞聘时间、地点:另行通知。

    6、竞聘要求:竞聘时间控制在3分钟之内,同时提供电子版竞聘材料。

    附件:太阳集团tyc86保理公司应聘人员报名表.doc

     保理公司 人力资源中心

    2026年03月18日   


    岗位要求

    招聘启事  保理公司   第 01 号

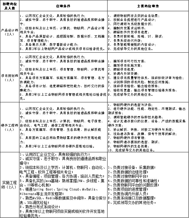
  • 招聘启事 (生产运营中心 第03号) 所在地区: 需求人数: 查看详情

    岗位描述

    根据生产管理需要,现面向集团内、外部招聘生产运营中心物联网搭建小组产品设计师2人、项目规划师1人、硬件工程师1人、实施工程师2人,具体如下:

    一、招聘岗位、任职条件及主要岗位职责

    图片1.jpg

    二、注意事项

    1、报名时间:2026年3月18日-22日18:00。

    2、报名要求:报名时查验毕业证、身份证原件,大专及以上学历者提供从学信网打印的《教育部学历证书电子注册备案表》。人力资源中心会同稽查中心、审计中心进行资格审核后方可参加竞聘。

    3、联系方式:生产运营中心杨惠 0395-2676253  13839503566,

    电子邮箱331836366@qq.com。

    4、竞聘时间、地点:另行通知。

    5、竞聘要求:竞聘时间控制在3分钟之内,同时提供电子版竞聘材料。

    生产运营中心  人力资源中心

    2026年3月18日    


    岗位要求

    招聘启事  (生产运营中心 第03号)

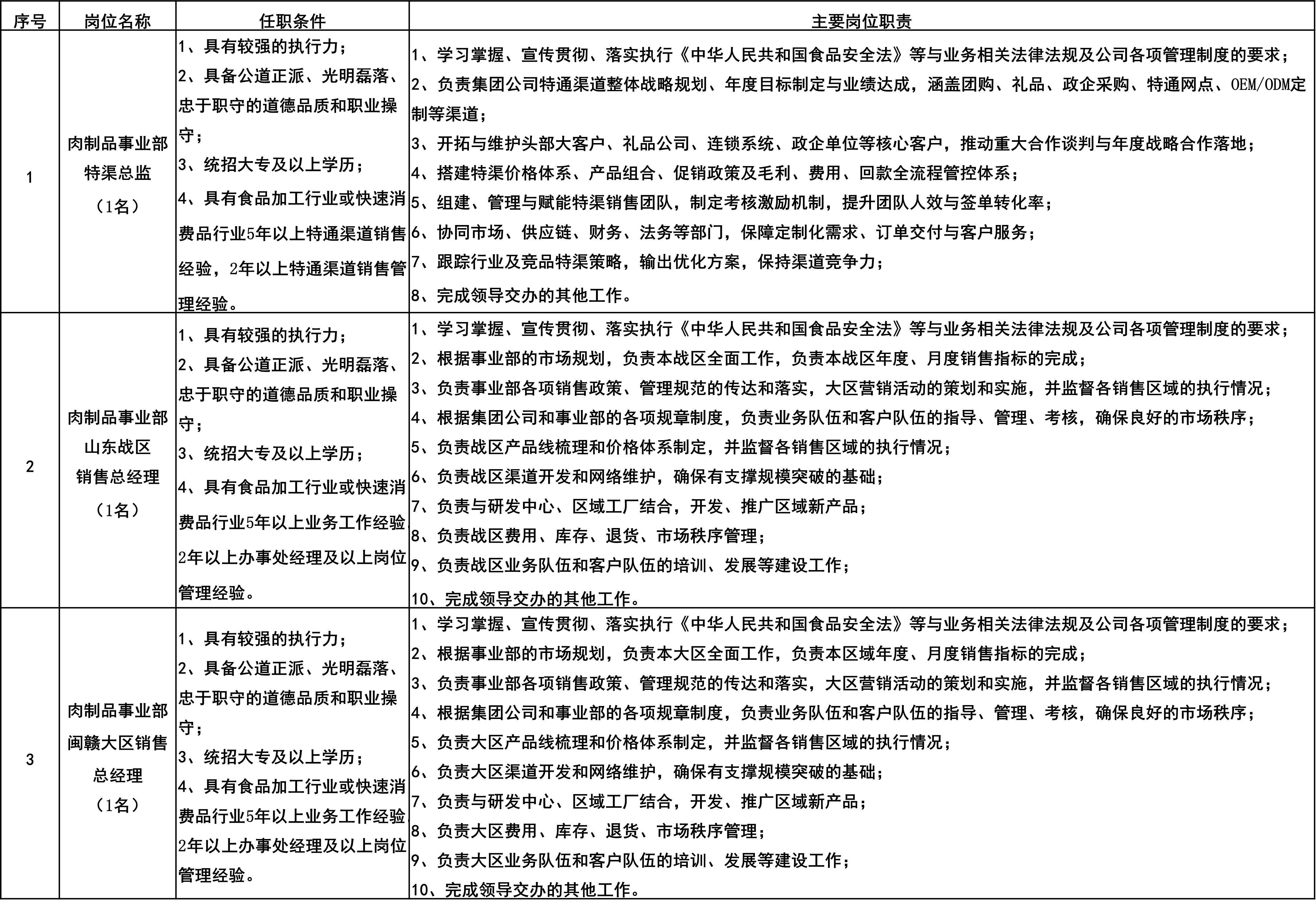
  • 肉制品事业部特渠总监、肉制品事业部山东战区销售总经理、肉制品事业部闽赣大区销售总经理招聘启事 所在地区: 需求人数: 查看详情

    岗位描述

    根据生产经营管理需要,现面向集团内外公开招聘肉制品事业部特渠总监1名、肉制品事业部山东战区销售总经理1名、肉制品事业部闽赣大区销售总经理1名,具体如下:

    一、招聘岗位、主要任职条件及岗位职责

    肉制品事业部.jpg

    二、注意事项

    1、请有意向且符合条件者下载报名表,如实准确填写个人应聘信息及本人身份证、毕业证、学信网打印的《教育部学历证书电子注册备案表》等材料电子版以“报名岗位+姓名”命名发送至邮箱www@tyc86.com;人力资源中心会同审计中心、稽查中心、品质管理中心、安全环保中心进行资格审核后方可参加竞聘。

    2、报名时间:2026年3月15日17:00前截止。

    3、联系方式:王飞娜:13503957532。办公室:0395-2676335。

    4、薪酬福利:按集团公司薪酬方案执行,正常缴纳四险一金。

    5、工作地点:漯河、济南、福州。

    6、经笔试、面试合格后方可参加竞聘,竞聘时间、地点:另行通知。

    7、竞聘要求:竞聘演讲时间不超过5分钟,同时提供电子版竞聘材料。

    8、单位地址:河南省漯河市牡丹江路太阳集团tyc86新总部大楼。

    9、附:报名表.xlsx


    岗位要求

    肉制品事业部特渠总监、肉制品事业部山东战区销售总经理、肉制品事业部闽赣大区销售总经理招聘启事

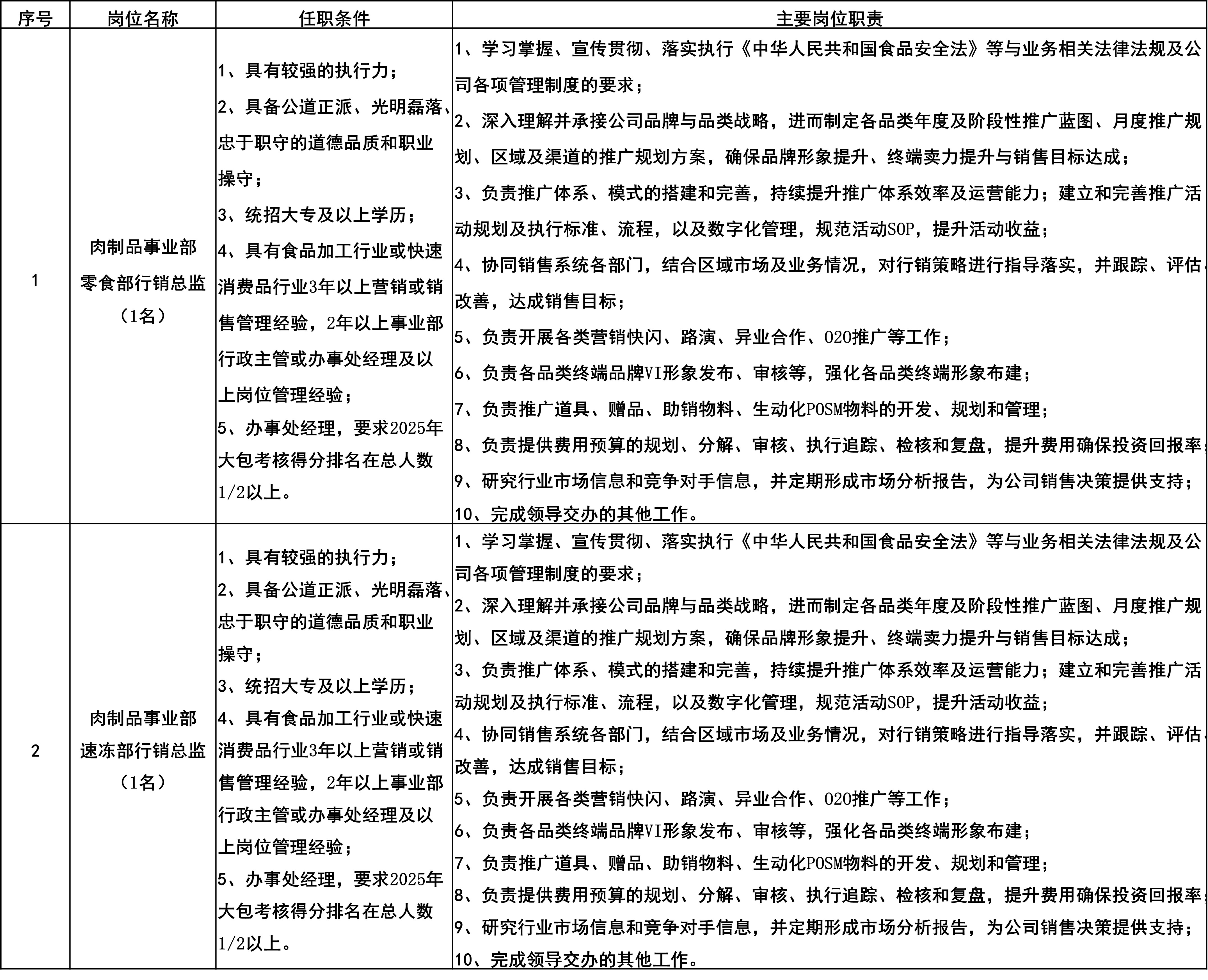
  • 肉制品事业部零食部行销总监、肉制品事业部速冻部行销总监招聘启事 所在地区: 需求人数: 查看详情

    岗位描述

    根据生产经营管理需要,现面向集团内外公开招聘肉制品事业部零食部行销总监1名、肉制品事业部速冻部行销总监1名,具体如下:

    一、招聘岗位、主要任职条件及岗位职责

    肉制品事业部 总监.jpg 

    二、注意事项

    1、请有意向且符合条件者下载报名表,如实准确填写个人应聘信息及本人身份证、毕业证、学信网打印的《教育部学历证书电子注册备案表》等材料电子版以“报名岗位+姓名”命名发送至邮箱www@tyc86.com;人力资源中心会同审计中心、稽查中心、品质管理中心、安全环保中心进行资格审核后方可参加竞聘。

    2、报名时间:2026年3月13日17:00前截止。

    3、联系方式:王飞娜:13503957532。办公室:0395-2676335。

    4、薪酬福利:按集团公司薪酬方案执行,正常缴纳四险一金。

    5、工作地点:漯河。

    6、经笔试、面试合格后方可参加竞聘,竞聘时间、地点:另行通知。

    7、竞聘要求:竞聘演讲时间不超过5分钟,同时提供电子版竞聘材料。

    8、单位地址:河南省漯河市牡丹江路太阳集团tyc86新总部大楼。

    9、附:报名表.xlsx


    岗位要求

    肉制品事业部零食部行销总监、肉制品事业部速冻部行销总监招聘启事

  • 招聘启事 研发中心 2026年第05号 所在地区: 需求人数: 查看详情

    岗位描述

    根据工作需要,现面向集团内、外部公开招聘研发员5名,具体如下:

    一、招聘岗位、任职条件及主要岗位职责

    研发人员 研发员.jpg

    二、注意事项   

    1、报名时间:2026年3月5日-2026年3月12日17:00。

    2、报名地点:研发中心基础技术研发部。

    3、报名要求:研发员报名时提供个人简历、身份证、毕业证扫描件,从学信网打印的《教育部学历证书电子注册备案表》。人力资源中心会同稽查中心、审计中心进行资格审核后方可参加竞聘。

    4、面试审核:报名结束后,研发中心将组织视频面试。

    5、联系方式:赵琳,咨询电话:0395-2678638。

    6、竞聘时间、地点:另行通知。

    7、竞聘要求:竞聘时间控制在3分钟以内,同时提供电子版竞聘材料。

    附件:姓名+研发中心招聘启事竞聘报名表.xlsx

    研发中心  人力资源中心

    2026年3月5日   


    岗位要求

    招聘启事  研发中心  2026年第05号

  • 品牌管理部 新品孵化总监、 市场网络部 网点倍增 管理总监招聘启事 所在地区: 需求人数: 查看详情

    岗位描述

    根据生产经营管理需要,现面向集团内外公开招聘品牌管理部新品孵化总监1名、市场网络部网点倍增管理总监1名,具体如下:

    一、招聘岗位、主要任职条件及岗位职责

    品牌管理部招聘.jpg

    二、注意事项

    1、请有意向且符合条件者下载报名表,如实准确填写个人应聘信息及本人身份证、毕业证、学信网打印的《教育部学历证书电子注册备案表》等材料电子版以“报名岗位+姓名”命名发送至邮箱www@tyc86.com;人力资源中心会同审计中心、稽查中心、品质管理中心、安全环保中心进行资格审核后方可参加竞聘。

    2、报名时间:2026年3月6日17:00前截止。

    3、联系方式:王飞娜:13503957532。办公室:0395-2676335。

    4、薪酬福利:按集团公司薪酬方案执行,正常缴纳四险一金。

    5、工作地点:漯河。

    6、经笔试、面试合格后方可参加竞聘,竞聘时间、地点:另行通知。

    7、竞聘要求:竞聘演讲时间不超过5分钟,同时提供电子版竞聘材料。

    8、单位地址:河南省漯河市牡丹江路太阳集团tyc86新总部大楼。

    9、附:报名表.xlsx


    岗位要求

    品牌管理部 新品孵化总监、 市场网络部 网点倍增 管理总监招聘启事

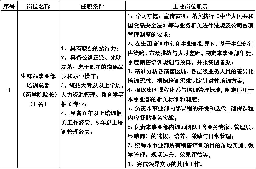
  • 生鲜品事业部培训总监(商学院院长)招聘启事 所在地区: 需求人数: 查看详情

    岗位描述

    根据生产经营管理需要,现面向集团内外公开招聘生鲜品事业部培训总监(商学院院长)1名,具体如下:

    一、招聘岗位、主要任职条件及岗位职责

    生鲜品招聘.jpg

    二、注意事项

    1、请有意向且符合条件者下载报名表,如实准确填写个人应聘信息及本人身份证、毕业证、学信网打印的《教育部学历证书电子注册备案表》等材料电子版以“报名岗位+姓名”命名发送至邮箱www@tyc86.com;人力资源中心会同审计中心、稽查中心、品质管理中心、安全环保中心进行资格审核后方可参加竞聘。

    2、报名时间:2026年3月6日17:00前截止。

    3、联系方式:王飞娜:13503957532。办公室:0395-2676335。

    4、薪酬福利:按集团公司薪酬方案执行,正常缴纳四险一金。

    5、工作地点:漯河。

    6、经笔试、面试合格后方可参加竞聘,竞聘时间、地点:另行通知。

    7、竞聘要求:竞聘演讲时间不超过5分钟,同时提供电子版竞聘材料。

    8、单位地址:河南省漯河市牡丹江路太阳集团tyc86新总部大楼。

    9、附:报名表.xlsx


    岗位要求

    生鲜品事业部培训总监(商学院院长)招聘启事

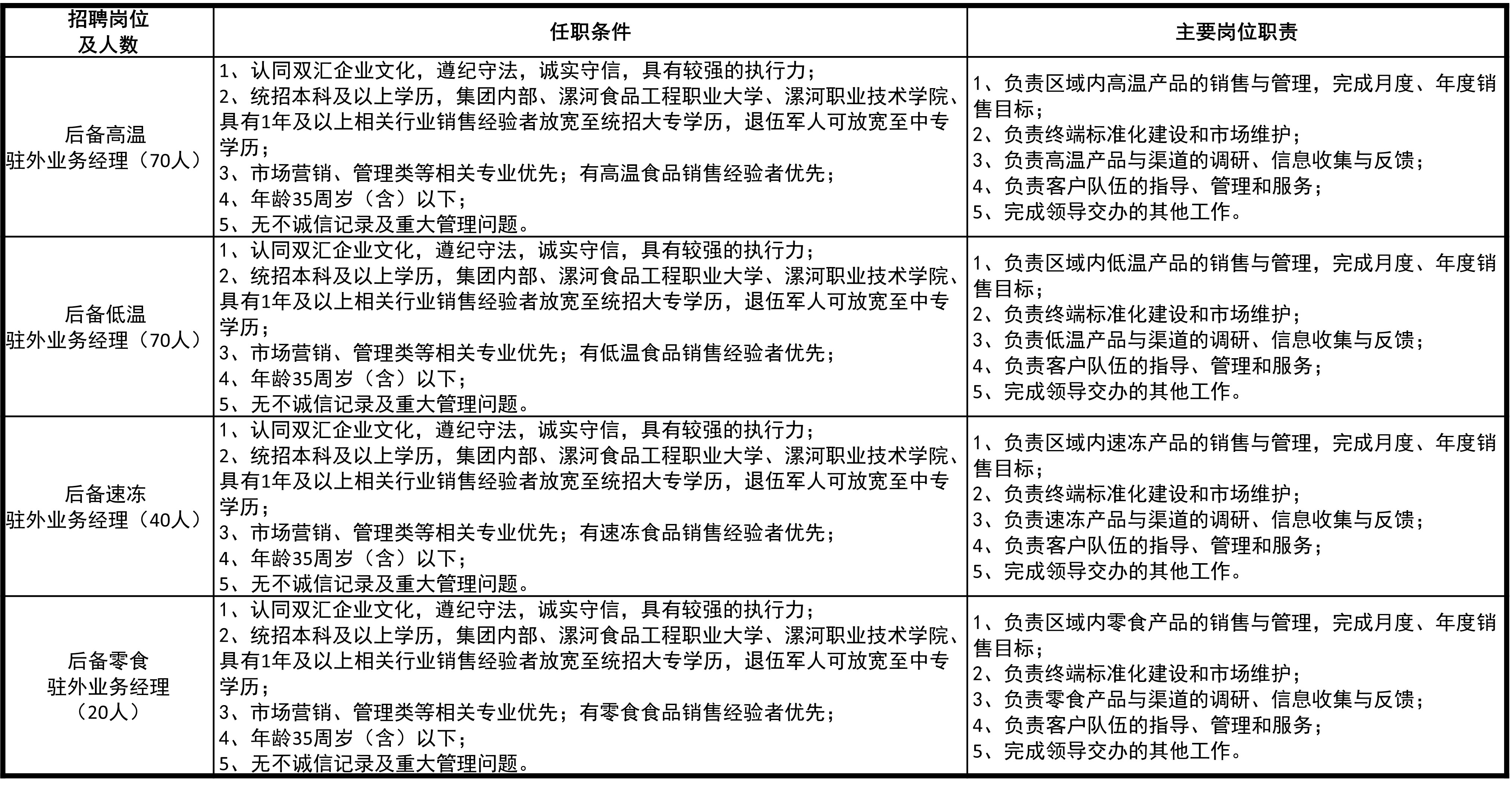
  • 招聘启事 肉制品事业部 第002号 所在地区: 需求人数: 查看详情

    岗位描述

    根据企业发展需要,河南太阳集团tyc86投资发展股份有限公司肉制品事业部面向集团公司内部、外部招聘后备驻外业务经理(高温、低温、速冻、零食)200人,具体如下:

    一、招聘岗位、任职条件及主要岗位职责

    业务招聘.jpg

    二、工作地点:根据市场需要分配到全国各地。

    三、报名时间:2026年1月31日-2026年2月10日。

    四、报名要求:有意向者扫描二维码报名及上传毕业证、身份证扫描件,大专及以上学历者提供从学信网下载的《教育部学历证书电子注册备案表》;太阳集团tyc86总部或异地工厂人员可到所在单位人事专员处报名,报名时提供毕业证、身份证,大专及以上学历者提供从学信网下载的《教育部学历证书电子注册备案表》。人力资源中心会同稽查中心、审计中心进行资格审核后方可参加竞聘。

    五、联系方式:肉制品事业部人事专员李志娟、李晓燕,电话:0395-2676590。

    六、面试审核:报名结束后,肉制品事业部将发送面试通知,招聘时间与地点以通知为准。竞聘时须携带身份证、毕业证、学位证原件,学信网打印的《教育部学历证书电子注册备案表》。

    七、竞聘日期、地点:另行通知。

    八、竞聘要求:竞聘时间控制在3分钟之内。

    九、录取方式:竞聘通过、体检合格后,公司将安排培训,签订劳动合同,办理入职手续。

    附件:附表-太阳集团tyc86(肉制品事业部)驻外业务经理招聘报名表(样表).xls

    肉制品招聘二维码.jpg  

    肉制品事业部   

    人力资源中心   

    二零二六年一月三十一日



    岗位要求

    招聘启事  肉制品事业部  第002号

  • 肉制品事业部高温部连锁便利总监招聘启事 所在地区: 需求人数: 查看详情

    岗位描述

    根据生产经营管理需要,现面向集团内外公开招聘肉制品事业部高温部连锁便利总监1名,具体如下:

    一、招聘岗位、主要任职条件及岗位职责

    招聘.jpg

    二、注意事项

    1、请有意向且符合条件者下载报名表,如实准确填写个人应聘信息及本人身份证、毕业证、学信网打印的《教育部学历证书电子注册备案表》等材料电子版以“报名岗位+姓名”命名发送至邮箱www@tyc86.com;人力资源中心会同审计中心、稽查中心、品质管理中心、安全环保中心进行资格审核后方可参加竞聘。

    2、报名时间:2026年1月25日17:00前截止。

    3、联系方式:王飞娜:13503957532。办公室:0395-2676335。

    4、薪酬福利:按集团公司薪酬方案执行,正常缴纳四险一金。

    5、工作地点:漯河。

    6、经笔试、面试合格后方可参加竞聘,竞聘时间、地点:另行通知。

    7、竞聘要求:竞聘演讲时间不超过5分钟,同时提供电子版竞聘材料。

    8、单位地址:河南省漯河市牡丹江路太阳集团tyc86新总部大楼。

    9、附:报名表 (6).xlsx


    岗位要求

    肉制品事业部高温部连锁便利总监招聘启事

首页上一页123下一页尾页

0395-2622616 健康美味 就选太阳集团tyc86

Copyright@ Inc.All Rights Reserved 豫ICP备19005775号 豫公网安备 41110402000450号